TensorRT教程2:工作流程
TensorRT工作流程1、转换和部署模型5个基本步骤step1:获取模型step2:选择batchsizestep3:选择精度step4:模型转换step5:模型部署2、转换模型的3个主要选择使用TF-TRT易于使用,可以避免自己写插件层,未达到最佳效率,TF-TRT 通常比直接使用 ONNX 或 C++ API 慢使用trtexec转换 ONNX最高效,使用trtexec,不支持的层要自己写插
·
TensorRT工作流程
![[外链图片转存失败,源站可能有防盗链机制,建议将图片保存下来直接上传(img-kqws7AXJ-1624787886267)(1-1 TensorRT精华总结.assets/image-20210625122719532.png)]](https://i-blog.csdnimg.cn/blog_migrate/3893c3c50a0b66ab3420223630883c0e.png)
1、转换和部署模型5个基本步骤
step1:获取模型
step2:选择batchsize
step3:选择精度
step4:模型转换
step5:模型部署
![[外链图片转存失败,源站可能有防盗链机制,建议将图片保存下来直接上传(img-rFvf7Qh2-1624787886269)(1-1 TensorRT精华总结.assets/image-20210622144024833.png)]](https://i-blog.csdnimg.cn/blog_migrate/0bc460d18ae551d5ae8d6435e5c1a45e.png)
2、转换模型的3个主要选择
使用TF-TRT
易于使用,可以避免自己写插件层,未达到最佳效率,TF-TRT 通常比直接使用 ONNX 或 C++ API 慢
使用trtexec转换 ONNX
最高效,使用trtexec,不支持的层要自己写插件层
使用TensorRT网络定义 API
用C++ API 或 Python API 手动构建网络具有最佳性能和可定制性
![[外链图片转存失败,源站可能有防盗链机制,建议将图片保存下来直接上传(img-osDwIpRS-1624787886271)(1-1 TensorRT精华总结.assets/image-20210613130036232.png)]](https://i-blog.csdnimg.cn/blog_migrate/d51fcc0065940aab46d4e9c8f30c0685.png)
3、部署模型的3个主要选择
使用Tensorflow部署
TF-TRT 通常比直接使用 ONNX 或 C++ API 慢
使用独立的 TensorRT 运行时 API
C++ API 通常是运行 TensorRT 引擎的性能最高的选项,开销最少
Python API您可以接受一些性能开销,主要好处是数据预处理和后处理 易于使用,因为您可以使用各种库,如 NumPy 和 SciPy。
使用 NVIDIA Triton 推理服务器
您想通过 HTTP 或 gRPC 为您的模型提供服务
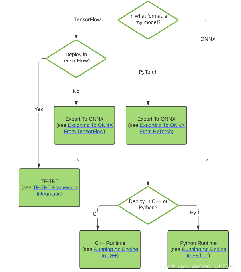
4、选择合适的工作流程
![[外链图片转存失败,源站可能有防盗链机制,建议将图片保存下来直接上传(img-NfdytjAg-1624787886272)(1-1 TensorRT精华总结.assets/image-20210621161717919.png)]](https://i-blog.csdnimg.cn/blog_migrate/c9d5141804fc428d726fe53863afa8c8.png)
更多推荐
所有评论(0)