基于51单片机的出租车计价器设计
使用DHT11检测温湿度,然后用LCD12864显示,语音播放,使用STC11l08xe控制LD3320做语音识别,上电时语音提示:欢迎使用声音识别系统,之后进行初始化12864等相关事项
·
1.实物照片

2.赠送资料

3.实现功能
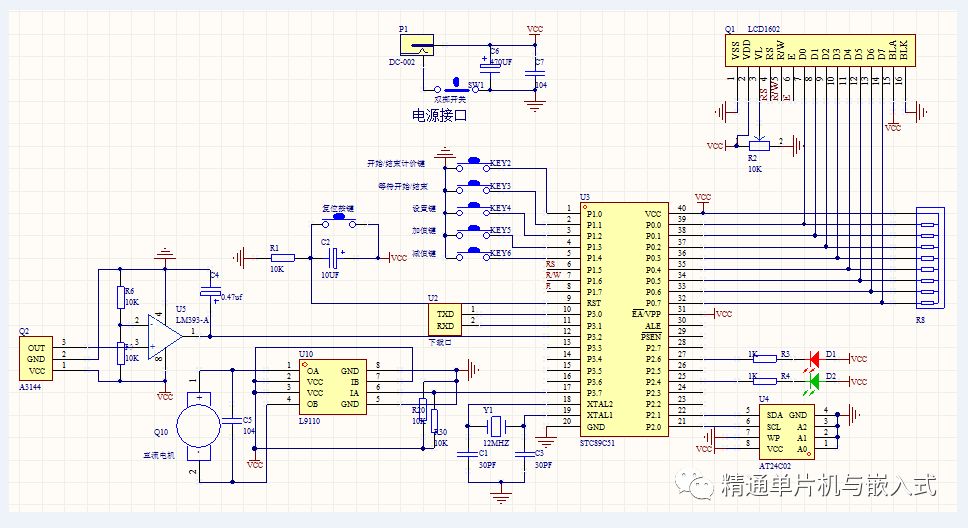
1.研究内容: 本设计以STC89C51为主控核心,通过LCD1602进行实时显示信息,利用几个独立按键进行设置计价器的起步价、每公里价钱、等待价钱,并通过AT24C02存储芯片存储这些数据以确保在系统断电后数据也能很好地保存。通过霍尔传感器采集车辆行走的信息,并转换成里程。在计价中和空车的时候都有对应的LED指示灯,在计价结束后系统会自动计算出白天和晚上的乘车总价,并显示于LCD液晶上。2.拟解决的主要问题:(1).如何通过LCD液晶显示器显示对应的内容。(2).如果通过AT24C02正确的存取数据。(3).如何对按键进行检测。(3).设计电路将车辆行走信息通过霍尔传感器采集后转换成单片机能够识别的电信号。
4.电路原理图

5.PCB

6.程序源代码

7.元器件清单

8.制作讲解

9.常见问题解答

10.资料下载链接
后台联系私信
更多推荐



所有评论(0)