机器人学: 建模 规划与控制(英文原版)_“莫比乌斯环”建模让我头发枯竭!
教程来源:讲吧·SketchUp高级建模技巧二视频录制:灵犀一指莫比乌斯环只有一个但在各大设计师的脑海中它却有无限种可能比如无尽之梯比如哈萨克斯坦国家图书馆(BIG作品)比如凤凰国际传媒中心又比如我们这次即将分享的教程莫比乌斯环景观小品▼(SketchUp吧ID:一叶刀虫)视频演示https://www.zhihu.com/video/1105772611858059264视频录制:灵犀一指使用插
教程来源:讲吧·SketchUp高级建模技巧二
视频录制:灵犀一指
莫比乌斯环只有一个
但在各大设计师的脑海中
它却有无限种可能
比如
无尽之梯
比如
哈萨克斯坦国家图书馆
比如
凤凰国际传媒中心
又比如我们这次即将分享的教程
莫比乌斯环景观小品
▼
视频演示
视频录制:灵犀一指
使用插件
自由缩放-变形框扭曲(SUAPP编号431)
自由缩放-径向自由弯曲(SUAPP编号431)
随机选择(SUAPP编号408)
超级推拉(SUAPP编号45)
详细步骤
第1步:制作基础框架。
注意:此处组成整个基础框架的小正方形均为组件。
第2步:点击小正方形,使用偏移工具偏移出边框,此处小吧全选所有后更改组件设定为唯一(这样就不影响旁边的对象)。
第3步:全选后,使用随机选择(SUAPP编号408),此处小吧设定随机选择20%,可根据制作莫比乌斯环大小自由设定,后鼠标右键选择设定为唯一,最后将这些随机选择的正方形赋予颜色。
注意:此处再次使用了设定为唯一,这样在保留了组件的特性的同时也做了区分。
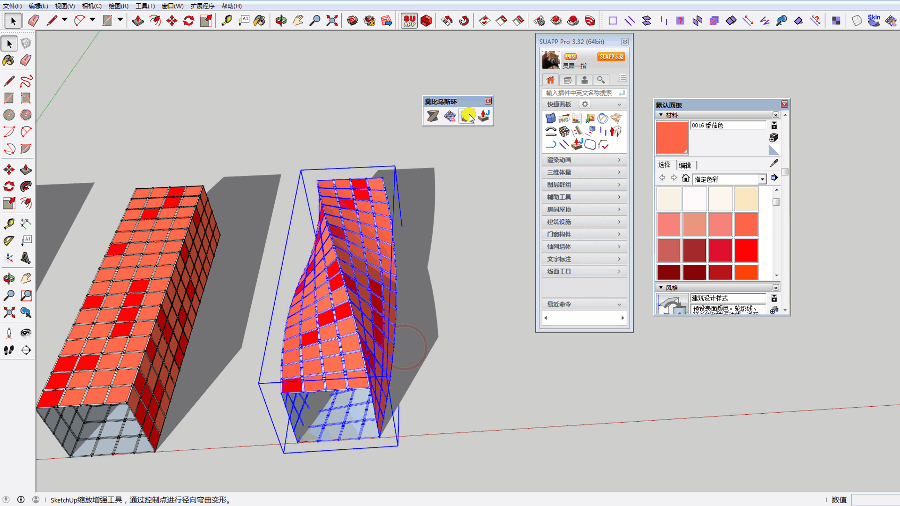
第4步:炸开整个模型,全选,创建群组。
第5步:选择自由缩放-变形框扭曲(SUAPP编号431)扭转整个形体。
注意: 点击键盘Tab键可以控制变形框扭曲的具体参数,此处小吧增加了切片数。
第6步:选择自由缩放-径向自由弯曲(SUAPP编号431),对对象进行弯曲,弯曲度数为180°。
第7步:复制粘贴对象后,进行镜像操作,获得另一半莫比乌斯环,拼合在一起,重新分解模型,后全选,创建群组。
注意: 此处使用缩放工具进行镜像操作,强烈推荐,五星好评。
第8步:进入群组,通过SketchUp自带的选择工具-使用相同材质的所有项,选择所有的红色平面,创建群组;重复相同操作将番茄红的平面创建群组并隐藏(也可以直接删除),获得莫比乌斯环的大致模型。
第9步:使用超级推拉-联合推拉(SUAPP编号45),推拉出幕墙体块。
重复操作,推拉出框架体块,得到完整的莫比乌斯环。
相关作品
*来自SketchUp吧 ID:斯纳森
*来自SketchUp吧 ID:beckball
*来自SketchUp吧 ID:z3526178
*来自SketchUp吧 ID:阿拉羊
更多推荐




所有评论(0)